活动通知
关于举办第五届“小小科学家”河北省科学教育实践活动省级展示交流活动的补充通知

各有关单位:
根据《河北省教育厅校外教育培训监管处关于举办第五届“小小科学家”河北省科学教育实践活动的通知》,河北省展示交流活动决定于2026年1月31日至2月4日在邯郸市武安市举办。为确保活动顺利开展,便于各有关单位及参赛选手做好准备工作,现将参赛准备事项通知如下:
主办单位
河北省教育厅校外教育培训监管处
联合主办单位
河北省科学院科技管理部
河北省科学技术协会科学技术普及部
河北省总工会劳动和经济工作部
河北科技师范学院继续教育学院
沧州师范学院物理与信息工程学院
承办单位
河北省航空航天学会
邯郸市发展和改革委员会
武安市人民政府
邯郸市教育局
邯郸市科学技术协会
邯郸市低空经济研究院
协办单位
武安市文化广电和旅游局
武安市教育体育局
武安市商务局
共青团武安市委员会
邯郸市青少年科技辅导员协会
河北高翔地理信息技术服务有限公司
支持单位
武安市城镇建设发展集团有限公司
河北工程大学
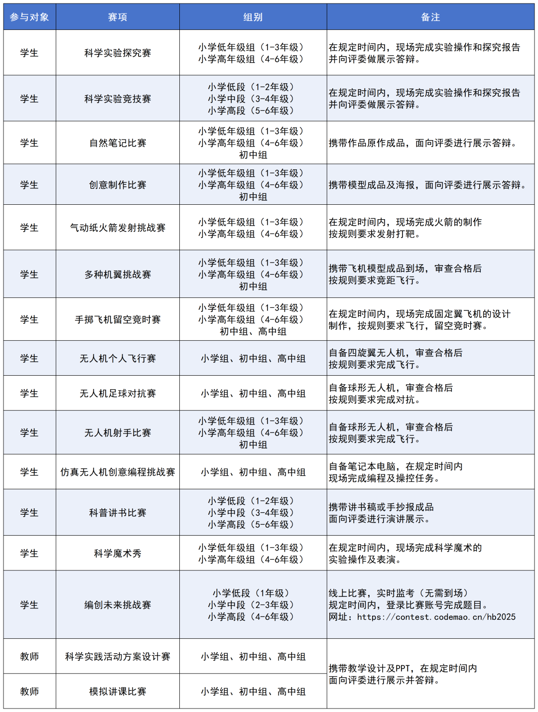
省级展示交流活动分学生和教师两个部分各赛项组别及比赛形式如下:

编创未来挑战赛比赛形式为线上赛,其他赛项均为现场赛;各赛项比赛要求及自备物品说明,详见附件2。
各代表队由领队、辅导教师和参赛学生组成。其中,领队须由各组织单位赛事负责人担任,负责参赛学生的组织与协调工作。请仔细阅读领队须知及参赛选手须知(附件3),并按要求开展工作及参赛。
请各代表队领队扫描下方二维码填写相关信息并提交《代表队安全管理责任书》(附件4)。

各组织单位负责人、学校领队及参赛选手请加入“第五届小小科学家-领队群”(QQ群901383298),以便及时获悉各项通知事宜。
(一)参赛确认
请各参赛选手、参赛教师扫描下方相应二维码,于2026年1月14日22:00前完成参赛确认,确认参赛信息无误后签署参赛者本人姓名并提交,视为参赛确认完成。参赛确认后参赛选手签署《参赛选手安全责任书》(附件5)并于比赛报到时现场提交。
若逾期未确认,则视为放弃本次省级展示交流活动参赛资格。


1.学生赛项
报到时间:2026年1月31日9:00-16:00
报到地点:主赛场、各分赛场(具体参看现场指引)
各参赛代表队领队须按要求,携带本人身份证实名在指定时间,到指定地点报到,不接受代签和其他时间报到。报到时需出示领队身份证,并提交《代表队安全管理责任书》、本代表队所有参赛选手《参赛选手安全责任书》(附件3)及保险证明。无上述证明文件不予报到注册。原则上参赛选手在赛项比赛日前一天报到。
2.教师赛项
报到时间:赛项比赛日前一天9:00-16:00
报到地点:武安市安瑞小学
参赛教师本人实名,在指定时间,携带本人身份证及保险证明到指定地点报到,无上述证明文件不予报到注册。
(一)主赛场:武安东太行晨曦酒店
具体地址:邯郸市武安市东太行景区旅客中心旁
参与对象:创意制作、自然笔记、科学实验探究、气动纸火箭发射挑战赛、多种机翼挑战赛、手掷飞机留空竞时赛、无人机射手比赛、无人机个人飞行、无人机足球对抗赛,已报名并完成参赛确认的选手。
(二)分赛场1:武安市安瑞小学
具体地址:邯郸市武安市安瑞新村西南侧约70米
参与对象:科普讲书、科学实验竞技、科学魔术(非石家庄)、仿真无人机编程挑战赛、科学实践活动方案设计赛、模拟讲课比赛,已报名并完成参赛确认的选手。
(三)分赛场2:石家庄市第四十中学求真校区
具体地址:河北省石家庄市裕华区槐北路120号
参与对象:科学魔术赛项,该赛项石家庄市已报名并完成参赛确认的选手。
(四)比赛日期:2026年1月31日至2月4日
第一天,报到并领取参赛材料、熟悉赛场环境;
第二天,开幕式、各项目比赛、特色活动、武安文旅体验活动;
第三天、第四天、第五天,各项目比赛、特色活动、武安文旅体验活动。
第六天,返程。
食宿、交通指南见附件6。
(一)各参赛人员接此通知后应认真做好比赛准备,各参赛选手要遵守各项安全规定要求,按照组委会要求参加各项活动,确保活动安全、有序、顺利进行。
(二)本次河北省展示交流活动为现场比赛,各赛项比赛均须参赛选手本人参加,未参加现场比赛的,将视为主动放弃比赛资格。团队赛项目,所有确认参赛成员必须一同参加现场比赛,且确认参赛选手须和报名信息保持一致,如有随意变更成员,或成员弃赛,将视为主动放弃比赛资格。
(三)活动为公益性,不收取任何参赛费用,参赛选手的食宿及差旅等费用自理,带队老师的差旅及食宿等费用由派出单位报销或自理。所有参赛选手及陪同人员须办理比赛期间不低于10万元的“人身意外险”。
(四)主办方不提供任何比赛器材和耗材,所有器材和耗材均由参赛队自行准备,并对设备的安全性负责。
(五)参赛师生请提前关注并遵守易燃易爆危险物品、锂电池等相关运输政策和规定,做好行程规划,妥善安排行李,避免在乘坐飞机、高铁等交通工具时因相关配件携带问题影响行程与参赛。
(六)春节寒假期间出行人员密集、交通状况复杂,请各参赛师生提前规划行程,严格遵守交通规则,注意人身与财产安全;自驾出行需检查车况,避免疲劳驾驶;乘坐公共交通工具时保管好随身物品,全程系好安全带;到达参赛地后遵守活动场所安全规定,确保平安参赛、顺利返程。
(七)请各参赛人员关注“河北科学教育”微信公众号,活动详细日程安排、后续通知及相关文件下载均在公众号发布。


河北省科学教育实践活动组委会
刘老师 18131141729
立即登录
申请入会